Video Blog 023 - Yale HSA6400 Burglar Alarm Modifications
- Details
- Published: Saturday, 05 December 2015
- Hits: 46919
DISCLAIMER: This video is educational only, so if you decide to do the same yourself then you are on your own, I can't be held responsible for any problems/issues/damage/injury that may occur if you decide to follow this blog and try it yourself.
VIDEO BLOG
The house burglar alarm is a Yale HSA6400 Wireless unit, but has a few shortcomings in terms of functionality. I'd really like a web and mobile phone GSM interface. What better than adding an Arduino internally to provide those functions.
Part 1 of the design & build:-
Part 2, the GSM module is working:-
TECHNICAL
For now the code I have written (not published due to privacy/security purposes for now) incorporates the GSM module only. The Ethernet and LCD I/O functionality will follow at a later date.
The Ethernet module works but as the GSM module is memory hungry I have dispensed with that functionality for now, as I have done with the LCD interface also for now.
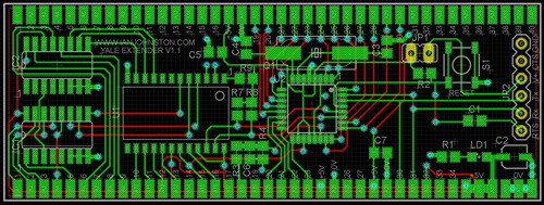
SCHEMATIC & EAGLE PCB FILES:
Eagle PCB files V1.1 here.
Schematic (PDF) here.
ARDUINO I/O MAP:
D0 - FTDI header
D1 - FTDI header
D2 - Siren active on Yale
D3 - GSM_Tx
D4 - GSM RST
D5 - Spare
D6 - Spare
D7 - Spare
D8 - Spare
D9 - Spare
D10 - GSM Rx
D11 - SPI MOSI
D12 - SPI MISO
D13 - SPI CLK
D14 - Spare
D15 - Spare
D16 - Spare
D17 - Fault LED active on Yale
D18 - I2C SDA
D19 - I2C SCL
A6 - Spare
A7 - Battery Monitor
PCF8575 I/O EXTENDER MAP:
P00 - AR1 - 4051 IC 1 - PinA - Row decoder
P01 - AR2 - 4051 IC 1 - PinB - Row decoder
P02 - AR3 - 4051 IC 1 - PinC - Row decoder
P03 - Spare
P04 - Spare
P05 - AC1 - 4051 IC 2 - PinA - Column decoder
P06 - AC2 - 4051 IC 2 - PinB - Column decoder
P07 - AC3 - 4051 IC 2 - PinC - Column decoder
P10 - Spare
P11 - Spare
P12 - Spare
P13 - Spare
P14 - Spare
P15 - Spare
P16 - Spare
P17 - Spare
Notes:
1. D14 to D19 are Arduino analogue pins (A0 to A5) configured (Atmel328P) as digital pins.
PCB (V1.1):


