Project 009 - DakarOSD/Lynx RC Plane OSD - Page 3 - Lynx Pcb
- Details
- Published: Saturday, 05 December 2015
- Hits: 30101
Article Index
LYNX PCB
This first pic is actually Ver 2.0 and has since been revised to Ver 2.1. Also, please note that I haven't actually built a Ver 2.1 board yet, but the changes were really minor, such as adding de-coupling caps etc.
You can download the Eagle Pcb layout, parts list, component layout & schematic diagram here.
(See Page 7 for the HEX files for the board)
This version does everything the original version from Cristobal does but also incorporating the following:
- 2*16 LCD (with PIC) for local display.
- LED's for Video, NMEA and Power.
- MAX232 RS232 booster for hooking up to Laptop/Google Earth easily via a standard 9-way D-type connector.
- Added a simple buffer (74LS04) to the servo outputs of the PIC.
- Better power on reset since the original design was temperamental on startup.
- Provision for bigger power supply de-coupling capacitors.
Here's the V2.0 prototype board undergoing testing. Note that there is no heatsink on the regulators, however, it is recommended that one is fitted to the right hand regulator as this is the one that provides +5vdc supply to the servo's and may heat up depending on the type/size of servo's you use and the loading. You may of course fit one large heatsink under both regulators.

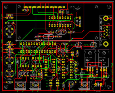
Here's the final PCB (Ver 2.1) as per Eagle PCB. Double sided Through Hole Plated (THP).
The graphic below is not to scale, the actual size of the pcb = 110mm x 88mm.

Now some photos. Here is the Pcb installed on my antenna tripod.

The next 3 photos show the 3 screens that are available by pressing the LCD button on the Lynx:
- GPS Cordinates.

- No. of Satellites & Altitude.

- Velocity (Speed) & Heading.

Finally!......here's a last minute modification. It struck me it might be a good idea to have the backlighting of the LCD flash with the VIDEO LED, thus making it much more obvious of how well the data is being received. Here's the circuit modification. The backlighting of my LCD is 5v 82mA, so very easy to hook up via an N-channel FET (ZVN3306A). Please check your own LCD datasheet.

And here's a video of the above mod in operation. Note also I have edited the HEX on the LCD Pic to English, and please ignore the audio, the beeping is my nearby RC plane, not the Lynx.

